掉电保护电路的设计

一个电子设备具有很多的功能电路,也包含着不少的电源轨,不同功能电路的电源轨之间、电源和控制信号可能存在时序要求。
但是一个模块难免会出现异常断电的工况,在异常断电的工况下,这些功能电路的时序(包括电源和控制信号)出现异常会导致电路异常甚至损坏,因此就需要设置一些保护措施
基于我最近遇到的问题,设计了一个12V异常断电情况下,将传感器的5V电源关断,并同时将关断信号传给主控芯片,在12V电源没有掉电到主控异常工作之前让传感器停止工作,即将需要保护的传感器的控制信号和电源关掉,以起到保护传感器的作用。
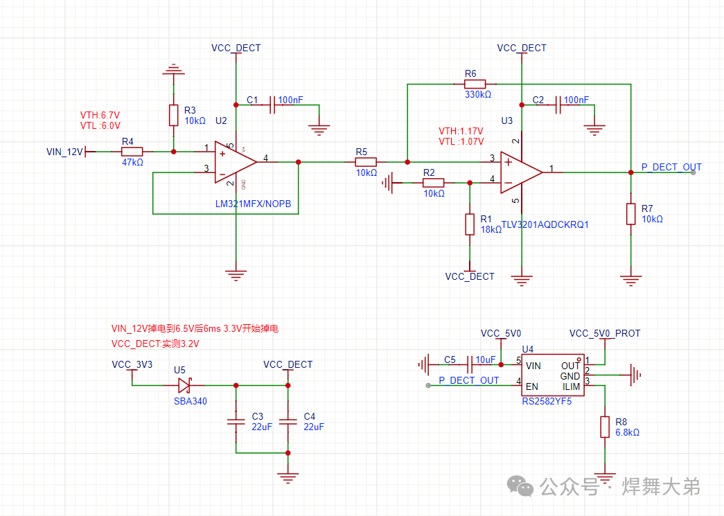
掉电保护电路原理图如下(以下电路器件比较随意,只实现基本功能和提供思路,不具备选型参考):
图片
电路主要分为4个部分:
1、电压跟随器电路:一是做隔离;二是稳定输入信号
图片
我们输入电压12V本身会存在噪声,所以需要电压跟随器让这个输入信号变得更稳定,R3、R4的作用是给12V进行分压,将电压降到3V以下,保护运放(运放为3.2V供电)。
2、滞回比较器:用来判断是否掉电
图片
滞回比较器的上阈值电压为1.17V;下阈值电压为1.07V(由6.7V和6.0V通过R3、R4分压得来);回差电压为700mV;
为什么不使用常规比较器而选用滞回比较器的原因在于12V正常工作时会存在500mV的波动。
在掉电时,常规比较器会输出会反复振荡、输出高低高低的脉冲,这不仅不能达到保护传感器的作用,反而可能会损坏传感器。
实测常规比较器在掉电时的输出振荡。
图片
滞回比较器在电压高于上阈值电压1.17V(6.7V)时输出高、在电压低于下阈值电压1.07V(6.0V)时输出低,中间有700mV的回差电压,可以覆盖500mV的电压波动。
至于为什么选择6.0V作为下阈值电压,是因为低于5.0V时,12转5V的DCDC输出开始出现异常(后级电源3.3V跟着输出异常),再预留1V的压差,因此选择6.0V的下阈值,加上700mV就是上阈值电压。
因为我们是低电平关断电源,在这个应用下我们要选择推挽输出而不是开漏输出的比较器,开漏输出的比较器输出端需要上拉到电源才能正常工作,这样会导致当比较器电源掉电时,输出异常出现半高电平或者高电平,从而没法实现掉电保护功能。
因此选择推挽输出,可直接下拉到地,有效避免比较器电源掉电时出现的半高电平。
图片
3、比较器供电延迟掉电电路(防止保护电路比输入更早的掉电)
图片
这个电路C3、C4主要是为了让比较器的电源延迟掉电,以防止比较器掉电时输入电源还未完全掉电,导致传感器再次进入异常工作状态;二极管U5是为了防止电源倒灌进入VCC_3V3,导致VCC_3V3输出端有着太大的电容,掉电时间长或者不能完全掉电。
4、电源开关(带自动放电功能),把需要保护的电路的电源关掉
图片
这个电路就比较常规,滞回比较器电路的输出端有一个下拉电阻R7,默认状态将电源开关关闭,当电路正常上电,12V正常时,滞回比较器正输入端电压为2.10V,高于上阈值电压1.17V,滞回比较器正常输出高将传感器电源打开,当异常掉电到6.0V时滞回比较器输出低将电源关闭。
我们来看RS2582的参考电路,实际上我们的设计里并没有参考设计里的输出电容,这是因为我们的目的就是在掉电时快速的将VOUT的电断掉,因此我们的设计将输出电容CL删除。
图片
我们再看看电源开关的器件框图:
图片
红框部分有一个自动放电电路,当EN使能为高时,经过反相器拉低,NMOS的栅极电压为低,栅源电压VGS小于Vth,NMOS不导通,当EN使能为低时,经过反相器拉高,VGS大于Vth,NMOS导通,导通内阻RDS几十个毫欧,将电通过NMOS进行泄放,从而达到快速关电的效果。

发表评论

您的邮箱地址不会被公开。 必填项已用 * 标注