3种电流防倒灌方案

电流倒灌:概念与危害

电流倒灌是指电流从负载或次级电路反向流入电源、初级电路或其他不应受电的部分。这种现象在许多电路中都可能出现,例如:

  • 电池充电:充电完成后,电池可能会向充电器反向放电。
  • 主电源与备用电池:当主电源断电或电压低于电池电压时,电池电流可能反向流入主电源电路。
  • 感性负载:电机、电感等感性负载在断电瞬间会产生反向电动势,形成反向电流。

     

电流倒灌可能导致设备损坏、火灾或触电风险,因此电路保护措施至关重要。

防倒灌方案:三种主流实现

 

根据电路中的电流大小、效率和成本等因素,我们分享三种防倒灌方案:

2.1 二极管方案:简单高效

 

原理:利用二极管的单向导通特性,防止电流反向流动。
电路设计:电源适配器5V输入经过0欧姆短路保护电阻R13,点亮LED指示灯D4,经过10uF陶瓷滤波电容C5降低电源纹波后,通过防反接二极管到达10uF滤波电容C6,为后端负载供电。当负载端产生电流时,二极管截止,防止反向电流。
优点:电路简单,性价比高。
缺点:二极管压降较大,电流大时发热增加,可能导致产品温升不稳定。

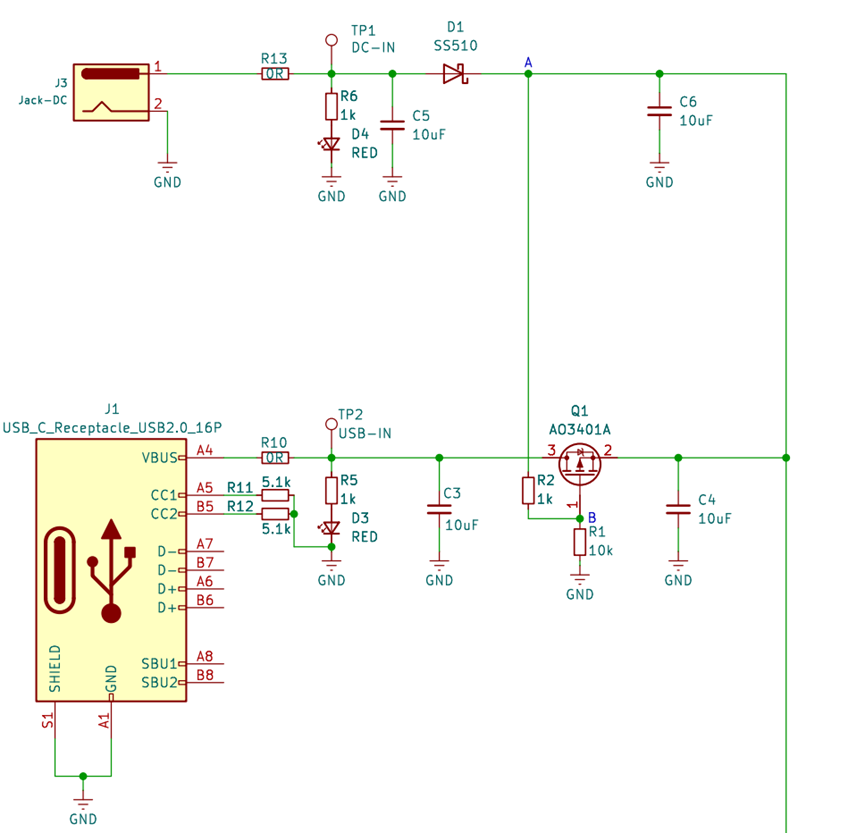
2.2 MOS管方案:低损耗

原理:通过控制MOS管的导通状态,阻断反向电流。
电路设计:TYPE-C 5V输入经过P-MOS管AO3401A,A点为0V时,通过电阻R2(1kΩ)接到Q1的栅极,同时通过电阻R1(10kΩ)拉到GND,确保Q1在0V时稳定导通。电流流过Q1到达10uF滤波电容C6,为后端负载供电。当负载端产生电流时,Q1截止,无电流流过。
优点:压降低,内阻低,发热小,性价比高。
缺点:外围电路比二极管方案复杂。

2.3 理想二极管方案:高性能

原理:使用理想二极管(如LM66100DCK)控制电流方向,防止反向电流。
电路设计:电池电源4.2V连接到理想二极管LM66100DCK的输入引脚,VOUT输出受控于CE使能引脚。CE引脚通过1kΩ电阻R4连接到VOUT端C点,稳压二极管D2保护CE引脚。当CE引脚电压高于输入电压时,内部PMOS截止,关闭输出;当CE引脚电压较低时,内部PMOS导通输出。
优点:保护全面,压降低,内阻低,发热小。
缺点:价格稍贵。

3. 多电源接入时的防倒灌策略

刚刚我们分析的是三种供电单独接入时的情况,那当三种供电同时接入时,如果能够做到防倒灌呢?这里,我们设计的是电源适配器的优先级最高,依次是TYPE-C输入,电池输入为负载供电,为什么是这样子呢?让我们来分析一下:

  • 优先级顺序:电源适配器 > TYPE-C > 电池。
  • 工作原理
    • 电源适配器供电:A点电位4.7V,通过电阻R2拉高Q1的Vgs电压,PMOS截止,TYPE-C输出断开。C点电位4.7V,LM66100DCK内部PMOS截止,电池不输出。
    • TYPE-C供电:A点电位0V,通过电阻R2拉低Q1的Vgs电压,PMOS导通,TYPE-C输出5V。C点电位5V,LM66100DCK内部PMOS截止,电池不输出。
    • 电池供电:A点和C点电位均为0V,LM66100DCK内部PMOS导通,电池为负载供电。

发表评论

您的邮箱地址不会被公开。 必填项已用 * 标注