三极管应用电路,PNP和NPN区分

全面解析了解三极管的使用方法、PNP和NPN区分及S8050和S8550,主要分为以下几个方面:

一、三极管介绍
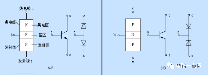
二、三极管结构(以NPN管为例)
三、三极管的工作原理
四、NPN和PNP型三极管区别
五、S8050和S8550
六、三极管应用电路
 

一、三极管介绍

三极管,全称应为半导体三极管,也称双极型晶体管、晶体三极管,是一种电流控制电流的半导体器件,其作用是把微弱信号放大成幅度值较大的电信号,也用作无触点开关。常见的三极管为9012、S8550、9013、S8050。单片机应用电路中三极管主要的作用就是开关作用。其中9012与8550为PNP型三极管,可以通用。其中9013与8050为NPN型三极管,可以通用。三极管结构有NPN和PNP两种,因为电子比空穴有更高的迁移率,所以NPN比PNP型三极管获得更广泛的应用。
每个公司生产的三极管脚位不一定一致,但是封装类型一般一样,常见的封装三极管有TO-92封装和SOT-23封装,如下图。
 
图1 三极管封装
 

二、三极管结构(以NPN型为例)

三极管的基本结构是由两个背靠背的PN结构成(如下图所示)。基极和发射极之间的PN结称为发射结,基极和集电极之间的PN结称为集电结。
 
在三极管器件的设计中,通常会在发射区进行N型高掺杂,以便在发射结正偏时从发射区注入基区的电子在基区形成相当高的电子浓度梯度。基区设计的很薄且浓度很低,这样注入到基区的电子只有很少一部分与多子空穴复合形成基极电流。与基区电子复合的源源不断的空穴需要基极提供电流来维持。在设计中对集电区则进行较低的P型掺杂且面积很大,以便基区高浓度的电子扩散进去集电区形成集电极电流。
 

三、三极管工作原理

三极管有三个工作区域,分别为截止区(cut-offregion)放大区(acitveregion)饱和区(saturationregion)。下面我们结合下图对各个区域的工作状态进行分析。
(1)截止区:当基极与发射极之间的电压Vbe小于PN结开启电压时,发射结处于截止状态,电子不能从发射区进入到基区。
此时无论集电极施加什么电压,由于基区和集电区的多子浓度很低,所以电子与空穴复合形成的电流很小,可以忽略不计。我们认为此时的三极管工作在截止区,即集电极和发射极之间为断开状态。
(2)饱和区:当基极与发射极之间的电压Vbe大于PN结开启电压时,发射结处于开启状态。此时由于Vbe大于发射结多子扩散复合时产生的势垒电压,而且发射区电子浓度很高,所以会有大量的电子通过发射结进入到基区。
进入到基区的电子与数量很少的空穴复合形成基极电流Ib。如果集电极电压为0,即集电结正偏电压为0.7V,此时从发射区过来的自由电子被集电结正偏电压0.7V建立起来的势垒完全阻挡。只有集电极的电子由于电场的吸引穿过集电结,但由于集电极的掺杂浓度低,所以电流几乎为零。在集电极电压慢慢增加但是集电结电压仍然处于正偏状态(即Vbe>Vce),由于集电结势垒的降低,基区的电子开始进入集电区形成集电极电流。集电极正向偏置电压越低,基区电子扩撒到集电区越容易,从而集电极电流越大。所以此时集电极电流随Vce增加而增加。
换句话说,在这种情况下,集电极电流的增加受限于集电结的正偏,而基极电流不再是限制因素。在这种集电结正偏的情况下,随着基极电流的增加,集电极电流并不会增加的现象,称之为饱和。此时三极管工作在饱和状态。
(3)放大区:当基极与发射极之间的电压Vbe大于PN结开启电压时,发射结处于开启状态,且集电极电压足够大使得集电结零偏或者反向偏置时,基区的自由电子除了在基区跟空穴复合以外,几乎都可以进入到集电区,形成集电极电流。
此时集电极电压再增加,集电极电流不会增加。当基极电流增加时,由PN结特性知道,电流增加通常伴随电压的增加或者说电压增加引起电流的增加。所以当基极电流增加,对应的发射结电压也增加,发射区扩散到基区的自由电子也增加。
当集电结处于反偏时,对应的集电极电流线性增加。此时三极管工作在线性放大区。理论上说,如果基极电流持续增加,则三极管集电极电流也会一直线性增加,一直到器件发热超过其结温导致器件烧毁。
 

四、NPN和PNP区别

①  NPN是用B→E的电流(IB)控制C→E的电流(IC),E极电位最低,且正常放大时通常C极电位最高,即VC>VB>VE
PNP是用E→B的电流(IB)控制E→C的电流(IC),E极电位最高,且正常放大时通常C极电位最低,即VC
 
②  NPN电路中,E最终都是接到地板(直接或间接),C最终都是接到天花板(直接或间接)。PNP电路则相反,C最终都是接到地板(直接或间接),E最终都是接到天花板(直接或间接)。这也是为了满足上面的VC和VE的关系。
 
③  NPN基极高电压,集电极与发射极短路。低电压,集电极与发射极开路。也就是不工作。
PNP基极高电压,集电极与发射极开路,也就是不工作。如果基极加低电位,集电极与发射极短路。
 
④  NPN和PNP的区别:
a)如果输入一个高电平,而输出需要一个低电平时,首选择NPN。
b)如果输入一个低电平,而输出需要一个低电平时,首选择PNP。
c)如果输入一个低电平,而输出需要一个高电平时,首选择NPN。
d)如果输入一个高电平,而输出需要一个高电平时,首选择PNP。
 

五、S8050和S8550

S8050是一款小功率NPN型硅管,集电极-基极(Vcbo)电压最大可为40V,集电极电流为(Ic)0.5A。S8050是电路硬件设计最常用半导体三极管型号之一。
 
图 2 S8050实物图
S8550三极管是一种PNP型硅三极管,是一种较为常见也常用的三极管之一。它具有低电压、大电流等特点,广泛应用于开关电路、射频放大电路、功率放大电路、推挽功放电路等。
 
图 3 S8550实物图
 
 
S8050和S8550是现在很常用的小功率三极管。S8050是NPN管,S8550是PNP管。它们引脚排列是完全一样的。面对字标,自左向右——E:发射极;B:基极;C:集电极。
指针万用表核对:档位拨到hfe档位,8050插入到NPN测试孔,8550插入到PNP测试孔,万用表正确指示hfe值的,万用表测试孔标定的EBC管脚即为实际管脚。
 

六、三极管应用电路

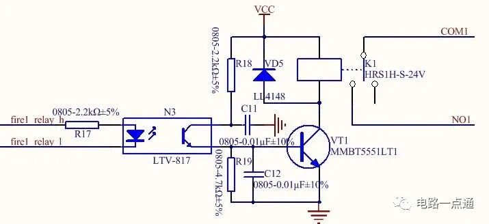
1. 蜂鸣器电路

 

2. 开关电路

 
该电路中三极管主要用作开关作用,驱动继电器。单片机通过光耦,利用三极管驱动继电器的应用电路。图中R18为基极限流电阻,放置基极电流过大烧坏三极管。R19为偏置电阻,当光耦断开时,防止因为电磁干扰导致三极管启动,保证晶体管可靠截止。图中VD5为续流二极管,目的是为了保护三极管不被烧坏。因为继电器线圈相当于一个电感,当三极管由导通变为关断时,电感会产生感生电压,该电压为上负下正,并且通常远高于电源电压。所以当三极管关断时,感生电压会烧毁三极管,此处并联一个二极管相当于给电流一个回路,将电压钳制在0.7V左右,来保护三极管。

发表评论

您的邮箱地址不会被公开。 必填项已用 * 标注