案例 | 一个传导、辐射超标整改过程分析

 

这是一款输入宽电压120-277V  60Hz,输出48V,273mA的电源,采用Buck拓扑结构。 

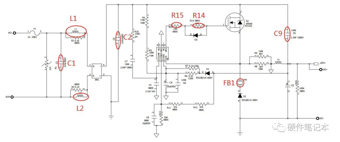
注:在最初的设计中,预留电感L1、L2,CBB电容C1、C2作为传导测试元件,预留磁珠FB1、陶瓷贴片电容C9、贴片电阻R14、R15作为辐射测试元件;

传导测试:

1、短接L2,L1=4.7mH,C1=0.1uf,C2=0.1uf,120V电压输入,L线传导图像:

277V电压输入,L线传导图像:

结果:输入277V,将近150K的频率读点后余量少于3db

 

整改办法:将C2加大到0.22uf,再次测试图像如下:

结果:手动读点,余量7.19db,验证N线后,无压力通过。

 

辐射测试:

1、在不加磁珠FB1、不加环路电容、变压器不包铜皮的情况下,辐射数据严重超标;

 

2、整改方案:将如下整改位置加强,即:增加磁珠FB1(100M 60ohm),环路电容C9=1nf。

结果:水平测试,余量逼近限度线;垂直测试,31MHz、41MHz、53MHz处辐射数据超标5-10db;

3、整改方案:基于第二步,将变压器使用铜皮进行外部线圈包裹,同时将C9增加至2.2nf;

结果:情况无改善;

 

4、整改方案:基于第三步,在MOS管Q2的D、S极并接60pf电容;

结果:情况无改善;

 

图像如下:

 

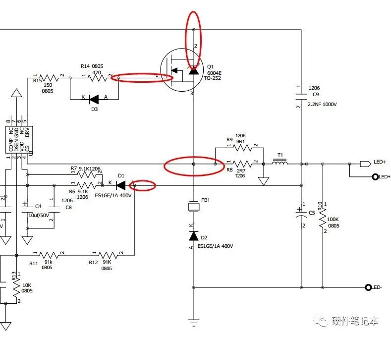
5、整改方案:重点关注高频开关点(如下红色圈处),调整Layout布线设计:

原有布线方案中,留意高频开关部分(打“X”的黑线),发现高频走线过长,环路面积太大:

重新布局、Layout后:

结果:

在变压器不加铜皮、环路电容C9=2.2nf、磁珠FB1(100MHZ 60ohm)的设计参数:120V 水平、垂直测试图像

277V 60HZ 水平、垂直测试图像:

 

验证传导数据:

120V 60HZ  L、N线:

277V  60HZ L、N线:

结果:测试通过。

作者:南峰说

HWRD

发表评论

您的邮箱地址不会被公开。 必填项已用 * 标注