USB Type-C & PD 简介

摘要:相对于传统的USB2.0接口,Type-C的物理接口增加了多路差分信号,使得数据传输速率大幅提高。且支持视频、音频或其它高级功能。4对电源引脚(VBUS/GND)定义配合USB PD协议,使得传输功率也大幅提高。

插头与母座对接情形:A1-A1/A1-B1,因此支持正反插。

3.5mm音频接口转Type-C端口

USB Type-C 模拟视频模式

USB Type-C 扩展功能协商机制

USB Power Delivery Trend

USB PD指的是基于USB Type-C的电源输出,默认最大输出为5V/3A。若支持PD协议,则输出电压可调节,最大输出电流可达5AE-mark芯片支持)。


USB PD充电框架

一般USB Type-C充电电路

1Source端通过控制MOS管通断控制VBUS输出。

2、当任意一个Rd下拉电阻有电压时,说明Sink被检测到。Rp的阻值表明Source能够提供的功率水平。

3Source端根据Cable中哪一个CC引脚为Rd下拉,去建立正确的USB数据路由,同时决定另外一个CC引脚提供VCONN

4、当检查到Sink接入后,Source使能VBUSVCONN

5Source可以动态调整Rp的值,告知Sink端的电流提供能力变化以及最大可以使用的电流。.

6Source会持续检测Rd,检测到拔出事件后会断开连接,VBUSVCONN都会断开。

当DFP给CC引脚提供330uA的电流时,CC引脚上电压则为330uA * 5.1kΩ = 1.68V。根据下表,DFP则被识别为vRd-3.0标准。当DFP用10k电阻把CC引脚上拉至4.75~5.5V时,CC引脚上的电压则为1.688V,DFP也会被识别为vRd-3.0标准。


可编程USB Type-C充电电路

1、Sink端申请获得Source端的能力数据。
2、Source端提供它的能力数据信息。
3、Sink端从Source端提供的能力数据信息中选出适当的电源配置参数并发出相应的请求。
4、Source端接受请求并将总线电压修改成相应的参数。在总线电压变化期间,Sink端的电流消耗会保持尽可能地小。Source端提升总线电压的过程是按照定义好的电压提升速度来进行的。
5、总线电压达到最后的数值以后,Source端会等待总线电压稳定下来,再发送出一个电源准备好信号。到了这时候,Sink端就可以增加其电流消耗了。当Sink端希望总线电压降低的时候,同样的通讯过程也会发生。

含有E-Mark芯片的充电电路

USB Power Delivery电力传输是Type-C接口的特征之一。当需要USB PD电力传输时,使用Bi-phase Mark Coded(BMC)编码协议,通过CC管脚进行通信。

BMCBi-phase Mark Coding) 编码定义

数据是0,则电平不变,如果数据为1,则在数据有效位的中间产生一个数据翻转;
BMC
有一个固定的频率翻转,如果Data线上是0,则固定频率不变,如果是1,则在BMC1/2频率上产生一次翻转。

DRP设备Source/Sink角色切换

任何USB Type-C端口提供超过默认电流或支持USB Power Delivery输出对应功率,充当了充电器角色。

电源(如电池充电器、集线器、下游端口和主机)均可用于电池充电。充电器使用USB Type-C接口或USB Type-C电缆实现时,应遵循以下要求:

1、电源应使用USB Type-C current方法公开其功率能力,并可额外支持其他USB标准(USB BC 1.2USB PD

2、如果电源能够提供大于默认的VBUS的电压,则应完全符合USB PD规范,并应仅使用USB PD协商其电源供电。

3、如果电源能够提供大于3.0A的电流,则应使用US PD规范来确定电缆的载流能力。

4Type C接口的充电器,只有当它检测到一个接收器被连接时,才能将电源VBUS接通,并且当它检测到Sink端被分离时,应该从VBUS上移除电源。


所有USB全功能Type-C型电缆应电子标记。E-Marker是电子标记电缆中的元素,该电缆响应USB PD发出的标识命令返回有关电缆的信息(如电缆的电流承载能力、性能、厂商标识,支持的sstx/ssrx通道数等)

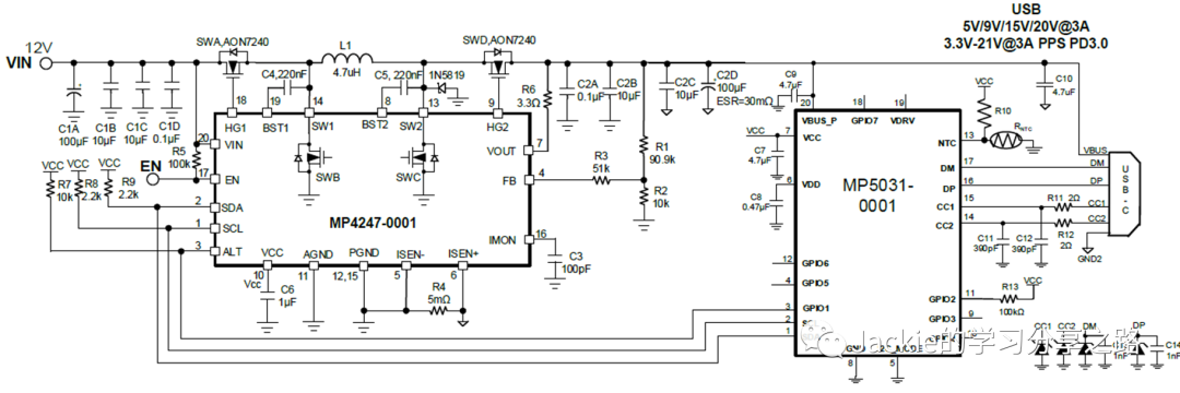
设计实例:



发表评论

您的邮箱地址不会被公开。 必填项已用 * 标注