DDR3带宽计算

       DDR3带宽计算之前,先弄清楚以下内存指标:

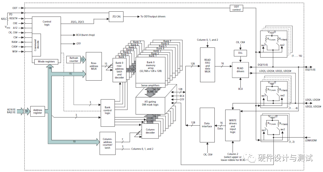
型号:MT41K256M16HA-125 IT_4Gb

位宽:单个DDR读写位宽 X DDR个数=16bit X 4片=64Bit。

内存容量:256M16;512M8;1G4。

    256Meg16:32 Meg x 16 x 8 banks。

  • 32Meg:每个BANK的存储大小为32M,1Meg = 1/8MB=1Mbit;

  • 中间的16:代表每个bank的读写位宽为16bit;

  • 8banks:代表这个DDR的型号有8个bank;

32 Meg x 16 x 8 banks的含义:

    每个逻辑BANK的单元格数×每个单元格的位数×逻辑BANK数量,即每个逻辑BANK的单元格数为32兆,每个单元格的数据位是16bit,逻辑BANK的数量为8个。

    总大小:32Meg x 16bit x 8banks = 2048Mbit=512MB=0.5GB

tCK

IO时钟频率

    时钟频率是指DDR芯片IO管脚CK和CK#上的时钟信号的频率

    最大IO时钟频率=1/tCK=1/1.25ns=800MHz。

内存时钟/心频率

    DDR3的时钟频率是核心频率的4倍,200MHz。

    DDR2芯片内核每次预读取4倍的数据至IO Buffer中,为了进一步提高外传速度,芯片的内核时钟与外部接口时钟(即我们平时接触到的Clock管脚时钟)不再是同一时钟,外部Clock时钟频率变为内核时钟的2倍。同理,DDR3每次预读取 8倍的数据,其芯片Clock频率为内核频率的4倍。

数据速率:

    DDR方式传输数据(上升和下降沿都传输),所以芯片的一根数据线上的传输速率 = 2*800Mhz = 1600MT/s。

    MT/s全称 Million Transfers Per Second意为每秒百万次传输;1Hz=2T/s,1MHz=2MT/s。

传输速率

    因为DDR信号每个时钟信号可以传输2次,所以实际的传输速率= 2*800Mhz = 1600Mbit/s。

理论带宽

    理论带宽=传输*位宽=1600Mbit*64bit(4片)=12.5GB/s。

有效带宽

    有效带宽=理论带宽*有效系数=12.5GB/s*0.8=10GB/s。

DDR参数不完全统计表

带宽计算表

FPGA所支持的最大频率

    A7-ds181_Artix_7_Data_Sheet

    K7-ds182_Kintex_7_Data_Sheet

    V7-ds183_Virtex_7_Data_Sheet

发表评论

您的邮箱地址不会被公开。 必填项已用 * 标注