电源的布局布线

在DCDC电源的设计中,电路结构和与元器件选型的重要性是毋庸置疑的,但是布局布线也同样重要,许多电源不能正常工作的问题都是电路板布局引起的。因此了解电源的布局布线不论是对于硬件工程师或测试工程师都十分重要。

1、关键路径和节点

在了解DCDC电源布局布线之前,我们首先要了解电源工作时的电流路径,电路中各部分的电压和电流的大小和性质对电路板的布局有很大的影响,所以事先了解电源工作时的电流路径和性质是十分重要的。下面以最常见的BUCK电源作为示例。

         

图:Q1开通时的电流路径

上图为BUCK上管导通时的电流路径,可以看到输入电流经MOS管Q1、电感L、输出电容Co后到达输出端。CBYPASS 是高频用的去耦电容,CIN 是大容量电容。在开关Q1导通的瞬间,会流过急剧的电流,这时大部分的电流主要有CBYPASS提供,然后是CIN,最后比较缓和的电流才来自于输入电源。

图:Q1关断时的电流路径

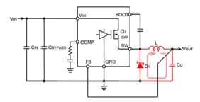
上图为上管关闭时的电流路径,此时二极管D1导通,电感L储存的能量被释放至输出端。

综上,我们来看一下各部分节点的电流情况,第一个输入电流即为流过Q1的电流波形,第二个是流过续流二极管D1的电流波形,它和流过MOS管的电流波形叠加即为电感L的电流波形,第四个就是开关电压波形,也是三个器件汇集点的地方,称之为开关节点。

图:各节点的电流波形

可以看出在输入电流和D1上的电流变化是最大的,电感L和输出电容上的电流变化比较平缓。结合下来就是下图红色标注的部分,在开关Q1切换时,红色线部分的电流都会急剧变化,这部分也就是布局是的重要之处。

图:电流的差异和布局的重要位置

 

2、输入电容的布局

布局要点:将输入电容布置在IC引脚相同的面,并尽可能靠近IC放置;封装更小的滤波电容要更靠近IC引脚。

我们都知道电路板布线都会引入引线电感,每1mm的引线约带来1nH的电感量。也就是说布线过长,则布线电感量会增高。这就是输入电容要尽可能得靠近IC放置

在DCDC电源设计时,输入电容一般都由大容量电容和小容量电容搭配使用,这是因为不同电容的滤波特性决定的,不同类型的电容搭配可以获得更好的滤波效果。更小封装的的电容自身的寄生电感更小,在瞬间提供电流能力更强,这就是为什么容值更小的更需要靠近IC引脚放置。

如下如所示为最为理想的输入电容布局,CBYPASS放置于IC引脚相同面且最靠近IC。


当然,有的时候布局紧张情况下,CIN可以允许放置的距离IC引脚远一些,但也不宜太远。或者通过过孔将CIN放置在另一面,但是在电流比较大的情况下,会导致纹波电压增加。

下图是绝对不允许的,将输入电容全部通过过孔放置于背面,过孔导致寄生电感和寄生电阻大幅增加,这将导致电源的纹波和噪声增加。

3、开关管的布局

布局要点:开关管与IC放置在同一面,电流环路要尽可能得小;源极D和漏极S,尽可能使用铜皮布线,并直接连至IC的开关引脚和GND引脚;同步电路Gate驱动环路要尽可能短,并使用平行走线。

在这里特别说明针对峰值电流采样的DCDC电源,要注意电压采样点的选取,假设采用上管的峰值电流采样,根据公式 ,可得出,即最终输出电流转化为上管的VDS电压,如若采样点选取的不合理,Rdson就不仅包括MOS自身的电阻,还要加入引线电阻,则导致采样得到的VDS增加,进而导致ID增加,电源就会在还未到达OC电流前提前OC,最终电源的输出能力下降。


4、电感的布局

布局要点:

①为了降低布线电阻和增加散热量,电感的连接都使用铺铜连接,但是铺铜太大也会起到天线的作用,使EMI增加,所以不可过度增加铺铜面积。

图:理想的电感铺铜

图:铺铜面积过大的电感布线

②电感的正下方不可配置GND或其他布线。

这是因为电流流过电感使会磁力线,当磁力线穿过导体时,会在这部分产生涡流,涡电流会沿抵消磁力线的方向流动,最终导致电感值减小,Q值下降(损耗增加)

图:不铺地vs铺地的对比

③电感尽可能的也靠近IC放置。

 

5、输出电容器的布局

①输出电容紧靠电感进行放置

前面提到过,输入电容器中反复流过急剧的较大电流,而输出电容器则以输出电压为中心反复进行与输出纹波电压联动的平稳充放电。这是因为输出路径中串联插入了电感,电感 L 和 CO具有输出滤波器的作用。

②输出电容CO的GND连接在距离输入电容CIN的GND连接部分1~2cm的位置。

图:输入电容与输出电容的GND

由于输入电容器中反复流过急剧的上升/下降电流,因此 CIN所连接的 GND 焊盘中会流入几百 MHz 的高频电流。当然,由于 CO所连接的 GND 焊盘是相同的 GND焊盘,所以如果在 CIN的连接位置附近配置 CO,则输入的高频噪声可能会经由 CO传导至输出端。之所以将 CO的 GND 配置在距离 CIN的 GND 约 1~2cm的位置,是因为薄膜布线的电感量和电阻分量起到滤波器的作用,可以降低高频噪声。也就是说,这是在充分利用寄生分量。

 

6、反馈路径的布局

①远离电感、开关管等干扰源进行布线,不与电源开关布线平行布线。

我们知道反馈路径的作用就是反馈储蓄户电压至FB引脚,所以我们希望反馈路径能够反馈纯净的信号,要远离干扰源进行布线。

下图为不好的布线示例,反馈路径与电感平行布局,因电感周边产生的磁场易诱发反馈路径中的噪声。


②FB引脚阻抗较高,因此FB引脚与分压电路的分压节点之间尽可能用短线连接。

③从输出到分压电阻的布线要平行且接近,这样抗噪声性能更好。布线距离要“尽量短”。

下图为避免干扰源,通过打孔在背面走线减少走线距离。


7、接地问题

在降压型 DC/DC 转换器电路中,与控制电路相连的输出电压的反馈等信号系统和切换较大电流的功率系统要分离是非常重要的,这一点在 GND 布线中也同样重要。

GND 在电路(电路板)的任意位置都具有相同的电位,但在模拟信号和数字信号混合存在的电路(近年来大多数是这种情况)中,多采用单独设置模拟 GND 和数字 GND,以使数字信号引起的噪声不传递给微小的模拟信号的手法。虽然有多种命名,不过在这里将不喜欢噪声的线路(如反馈路径)相关的 GND 称为“模拟小信号 GND(AGND)”,将开关节点等切换较大电流的线路相关的 GND 称为“功率GND(PGND)”。

至关重要的关键要点是:AGND 和 PGND 必须分离。虽然电位相同,最终也是要连接的,但这种做法是出于将“通过开关返回较大电流的 GND”和“控制信号的 GND”分开来防止干扰的考量。

图:基本的GND布局实例

参考文章:PCB Layout Techniques of Buck Converter  – ROHM

发表评论

您的邮箱地址不会被公开。 必填项已用 * 标注