RJ45网座LED控制说明

概述
搞硬件经常免不了会用到RJ45网口座子,但是在许多参考设计中RJ45上的LED接线方式经常各不相同,如果不是很在意这个地方,认为只要网络通了就行,可能会遇到产品做出来后,RJ45上的LED出现以下几种状态:
1.网络通,但是2个LED不亮;
2.网络通,2个LED一个亮一个灭;
3.网络通,2个LED显示的都是同色,都是绿色或者都是黄色。

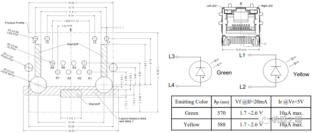
一般RJ45网口会有两个LED灯,一个是link灯,一个是ACT灯。参考下图所示,缺口朝上,一般右边绿灯常亮,表示link上,左边黄色、橘色、或者绿色灯闪烁,表示有数据传输。

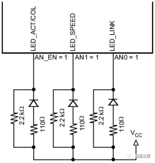
有些act灯实际可能有多个是个多色灯,比如黄色、绿色。当100M时闪绿灯,当千兆时闪黄灯,以做区分。这些灯是由PHY进行控制的。PHY的硬件接口文档中会有说明,以及相关的寄存器设置。在uboot中可以使用mii来修改寄存器,改变亮灯状态。在linux系统下,可以使用内核、驱动或者mii-tools修改控制灯的状态。

连接
常见的LED的连接方式如下图所示。
可以看到有的是LED+接3.3V,有的是LED+接GND。原因是不同RJ45座子内部的设计构造是有区别的,下面列举2种常见的结构。
上图中的LED部分,每个接口内部都是并联了正向、反向两个不同的绿色、黄色LED,所以这款RJ45的LED引脚无论是LED+接3.3V还是接GND,都可以点亮。需要注意的就是,两个LED点亮的时候注意避免点亮同一颜色的LED。也就是说,在原理图上设计的时候,这款RJ45的两个LED处,有一个LED+接的是3.3V,另一个LED+接的就是GND了。
上图这种形式的RJ45,内部的LED结构就是标准的串联了一个LED,所以接法就是常规的LED+接3.3V,LED-接GND。
指示
LED指示参考如下图所示。
案例
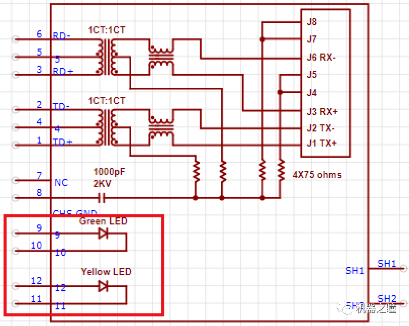
网座信息如下图所示。
PHY芯片信息如下图所示,其中引脚26,引脚27和引脚28和LED灯相关。

引脚26,模式1,网络通信状态。

引脚27,网络速率。

引脚28,模式1,网络连接状态。

模式选择,默认模式1。

原理图设计如下:

绿灯接到PHY的28脚(LINK,表示连接状态,串连240R的电阻连接到Vcc。黄灯接到PHY的26脚ACT,表示网络数据通信,串连240R的电阻连接到Vcc。模式设置成模式1,通信自协商,需要将PHY的引脚26、引脚27、引脚28引脚通过2.2K电阻上拉到Vcc。

指示灯状态:

绿灯亮,网络已经连接。黄灯闪烁网络数据收发。实际的灯的颜色表示状态要根据实际连接来确定,网络正常状态一般是一个常亮,一个闪烁。

发表评论

您的邮箱地址不会被公开。 必填项已用 * 标注