从裸片到MicroPython


简 介: 本文测试了基于MM32F3277下的MicroPython电路板设计。其中包含有SD卡接口,常用外设接口等。验证了现在的移植的MicroPython的对文件的基本操作功能。
关键词 MM32F3277MicroPythonSD卡

01 计背景

一、MM32F3277 MicroPython

  利用MicroPython开发嵌入式,是在牺牲一定的性能的基础上增加了开发的灵活性。MicroPython的解释执行代码,可以将嵌入式底层的硬件差异性进行屏蔽。

  在 制作测试MM32F3277-MicroPython最小电路板[1] 设计了基于MM32F3277的MicroPython的实验板。来自于灵动(MindMotion)的MM32F3277具有丰富的资源。经过测试一下两款不同的MicroPython的移植版本,都可以很好地运行。

  • 调试来自于逐飞的MM32F3277移植有MicroPython开发板[2]

  • 来自灵动的MM32F3277 MicroPython 实验板设计和软件测试[3]

二、SD卡接口

1、SD卡插座

  根据  pyBoard v1.1-CN STM32F405RG单片机开发板 MicroPython编程[4] 板上的配置,它使用了 MICRO SD卡座 迷你短体TF卡座 带侦测脚内存卡槽 8P 高H2.6/3.0MM[5] 。这款SD卡组具有三种尺寸:

  • 短体H2.6MM 不带有侦测脚;
  • 短体H3.0MM 带有侦测脚;
  • 短体H3.75MM 带有侦测脚;
▲ 图1.2.1 短体H2.6MM卡座尺寸

2、SD卡接口

  根据OneOS(来自于SeekFree)的评估板上的SD卡接口设计,来设计基于MM32F3277的SD卡的接口。

  由于这款主板上的SD卡已经在 前面两个版本的MicroPython中得到的验证。

▲ 图1.2.2 SD 卡接口定义

  根据上面卡槽的定义,可以知道SD卡的管脚定义顺序如下图所示:

▲ 图1.2.3 SD 卡以及卡槽的管脚顺序定义

  根据  MM32F3277用户手册[6] 中关于管脚的定义,可以看到,SD卡的接口使用了MCU的 SDIO(安全数字输入输出接口),兼容 SD/SDIO/MMC的设备控制器, 作为控制外部的SD/SDIO/MMC 卡通信接口。

▲ 图1.2.4 MM32F3277 端口功能定义

三、建立AD元器件库

  根据前面给出的SD卡槽的数据,在AltumDesign中检查对应的元器件库。根据  MICRO SD卡座[8] 网页上给出的基本几何参数,设计AD中的元器件库。对于两旁的金属外壳固定焊盘的尺寸不详,通过图片测量到各部分的具体尺寸。

1、器件尺寸

▲ 图1.3.1 在图形上测量几何位置

2、器件封装

  PCB封装名称 :SD-H26MM

▲ 图1.3.2 元器件封装

3、器件原理图

  原理图器件名称 :MINI-SD

▲ 图1.3.3 原理图器件定义

02 计测试

一、设计电路板

  在MM32F3277 MicroPython 实验板设计和软件测试[4]基础上,增加SD卡座电路,设计测试电路。

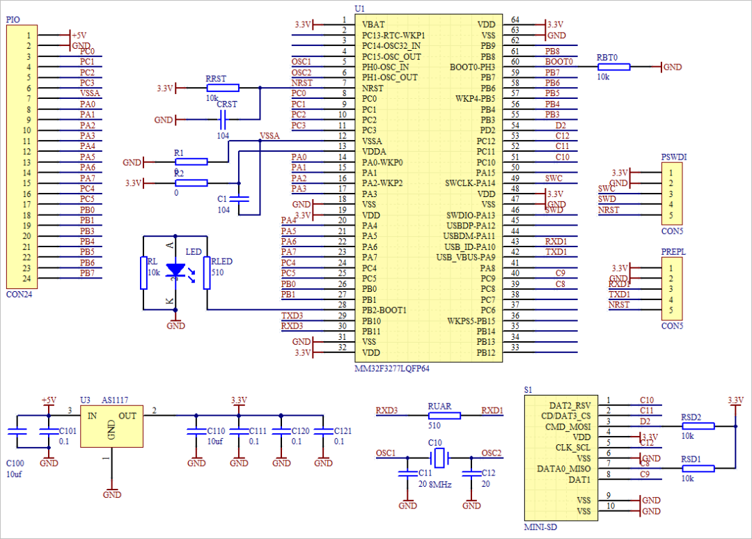
1、原理图

▲ 图2.1.1 电路原理图

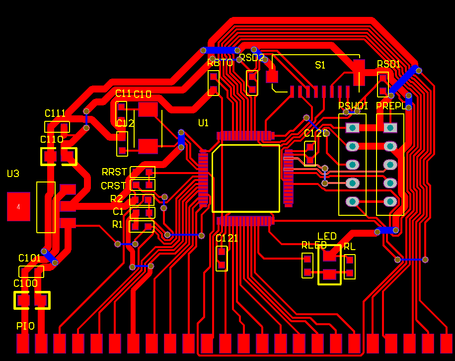
2、快速制版PCB

  为了适合一分钟制版,如下设计了适应单面板制作的PCB。

▲ 图2.1.2 设计快速制版PCB

3、焊接电路板

  下面是经过一分钟制版,焊接形成测试电路板。

▲ 图2.1.3 经过一分钟制板,焊接形成测试电路板

二、测试电路板

1、上电测试

  施加+5V工作点,测量电路板上的3.3V稳压输出3.3V。静态耗电量大约:6mA左右。

2、下载MicroPython

  使用 MM32-LINK[7]  将来自于灵动的MicroPython(2021-11-5版本)下载到MM32F3277中。

▲ 图2.2.1  下载MicroPython过程

3、测试MicroPython是否工作

(1)测试晶体信号

  来自于灵动的MicroPython使用到外部的晶体时钟,所以应该能够测量在外部晶体上的8MHz晶体振荡信号。

▲ 图2.2.2 外部晶体上的振荡信号

(2)测量REPL上电串口信号

  因为MicroPython在启动后,会在REPL端口输出版本信息,因此应该能够在UART1的TX测量输出信号。

▲ 图2.2.3 上电后在UART1的TX测量到的输出信号

(3)测量REPL

  使用 STM32-Bootloader[8] 连接到REPL端口,测试REPL相互的操作。

▲ 图2.2.4 在STM32-BOOLOADER接收到的REPL的提示符

三、测试SD卡

1、存储与读取文件

  在SD卡中预先存储 “test1.py” 文本文件。然后在 MicroPython进行读取。

  如下是灵动苏勇演示对于文件的读取和写入的示例过程。

▲ 图2.3.1 苏勇给出的演示示例程序

(1)测试程序

from machine                import Pin
import utime

with open('test.txt''w'as f:
    f.write('Hello SD file.')

with open('test.txt''r'as f:
    print(f.read())

(2)测试结果

  程序下载与执行过程,REPL界面显示如下:

Reset MicroPython...
Wait for MicroPython come back...
Download MicroPython : 24 lines/576 characters.
Begin to download program...

14
Hello SD file.
>>> 

  上面显示了写入SD file:14个字节,对应的 test.txt长度为14。紧接着读取其中的内容并显示。

(3)在Windows下读取SD卡

  使用SD读写器,可以看到SD中存在着刚才有MicroPython写入的文件。

▲ 图2.3.2 Windows下查看SD卡内部的内容

2、测试其它SD卡

  使用另外一款只有512MB的SD卡,测试在MicroPython下是否能够读取该卡中的内容。

▲ 图2.3.3 测试一个512M的SD卡

  使用相同的程序,MicroPython显示如下信息:

Reset MicroPython...
Wait for MicroPython come back...
Download MicroPython : 24 lines/576 characters.
Begin to download program...

Traceback (most recent call last):
  File "<stdin>", line 13in <module>
OSError: 19
>>> 

3、写入main.py

  在SD存储 main.py,MicroPython上电后首先执行 main.py程序。

  下面是main.py的测试内容:

from machine                import Pin
import utime

for _ in range(10):
    print(_)
    utime.sleep_ms(100)

  写入SD卡那中。将SD卡插入测试 MicroPython小板:

▲ 图2.3.4 在SD卡中存储main.py

  上电后,程序输出:

[Y] sdcard ready.

[Y] file system on sdcard ready.

[Y] run the main.py on disk ...

0
1
2
3
4
5
6
7
8
9
[Y] done. 1

MicroPython v1.16 on 2021-11-05; MB_F3270 with MM32F3277G7P
>>> 

试总结 ※

  文测试了基于MM32F3277下的MicroPython电路板设计。其中包含有SD卡接口,常用外设接口等。验证了现在的移植的MicroPython的对文件的基本操作功能。

参考资料

[1]

制作测试MM32F3277-MicroPython最小电路板: https://zhuoqing.blog.csdn.net/article/details/121131867

[2]

调试来自于逐飞的MM32F3277移植有MicroPython开发板: https://zhuoqing.blog.csdn.net/article/details/120997254

[3]

MM32F3277 MicroPython 实验板设计和软件测试: https://zhuoqing.blog.csdn.net/article/details/121146277

[4]

pyBoard v1.1-CN STM32F405RG单片机开发板 MicroPython编程: https://item.taobao.com/item.htm?spm=a1z09.2.0.0.69092e8dBgj4Qc&id=624223471577&_u=6nvskcd0517

[5]

MICRO SD卡座 迷你短体TF卡座 带侦测脚内存卡槽 8P 高H2.6/3.0MM: https://detail.tmall.com/item.htm?id=606944990541&spm=a1z09.2.0.0.69092e8dBgj4Qc&_u=6nvskcd69a1

[6]

MM32F3277用户手册: https://www.mindmotion.com.cn/download/products/DS_MM32F3270_SC.pdf

[7]

MM32-LINK: https://zhuoqing.blog.csdn.net/article/details/121131071

[8]

STM32-Bootloader: https://gitee.com/tsinghuajoking/programming-technology/tree/master/C/STM32%20Bootloader

作者:卓晴
来源:TsinghuaJoking

版权归原作者所有,如有侵权,请联系删除。

作者:极客石头

在搞事情的路上越走越远。

发表评论

您的邮箱地址不会被公开。 必填项已用 * 标注