光学设计中的非球面和自由曲面

非球面和自由曲面是现代光学设计中两个重要的高级面型概念,它们都突破了传统球面镜的限制,但各有侧重和应用场景。
今天,我们就来从多个维度详细为大家详细解读非球面和自由曲面这二者的区别。

核心定义与数学描述

我们先来从定义与数学描述这个根本上对非球面和自由曲面进行区分。

1. 非球面

  • 定义: 非球面是指旋转对称的、且与球面有偏离的光学表面。它的核心特征是:在任何通过光轴的截面(子午面)上,曲线方程相同

  • 数学描述: 通常用轴对称的非球面方程描述。最常见的是基于圆锥曲面加上高阶项:

其中:

 为径向坐标

为圆锥常数(决定二次曲面类型,如椭圆、抛物面、双曲面)

α2ir4,r6,... 项),用于精细校正像差。

记住非球面的关键特征:旋转对称性是它的根本属性

2. 自由曲面,也叫Freeform,在VR眼镜中,这个方案用的比较多。

  • 定义: 自由曲面是没有旋转对称轴的光学表面,其面形在三维空间中自由变化,以实现更灵活的光线控制。

  • 数学描述: 没有统一的标准方程,通常用多项式在直角坐标系下展开来描述。常用的基底有:

    • Zernike多项式(在单位圆上正交,适合描述像差)

    • XY多项式 

       

      其中 i+j2x,y,x2y

    • 非均匀有理B样条(NURBS): CAD领域常用,非常适合描述极其复杂的雕塑曲面。

  • 关键特征: 打破旋转对称性,提供更多的局部控制自由度。

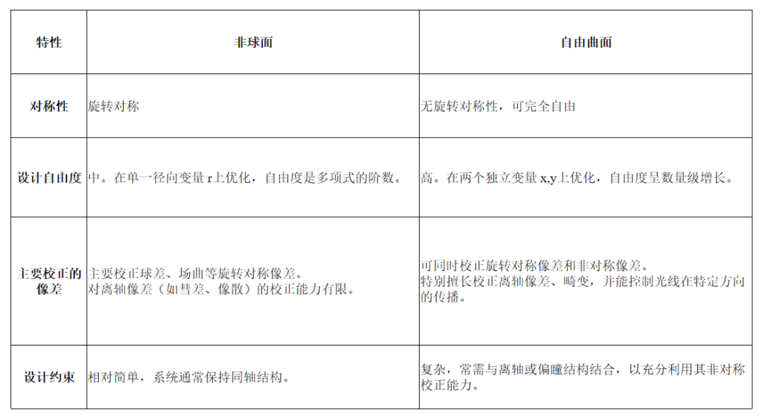
设计自由度与像差校正能力

关于非球面和自由曲面的设计设计自由度和像差校正能力的对比,我们直接用表格来进行直观展示。

主要应用场景

非球面的典型应用场景

  • 大孔径、小视场系统: 如相机镜头、望远镜物镜、聚光镜,用于最大限度减少球差,提高分辨率。

  • 激光光学系统: 如激光准直与聚焦镜(准直器、F-θ透镜),要求完美的轴上性能。

  • 简化系统结构: 用1-2片非球面替代多片球面镜,降低成本、减轻重量(如手机镜头模组)。

  • 照明系统: 如LED二次光学透镜,实现均匀配光。

自由曲面的典型应用场景

  • 广视场、离轴系统: 如反射式头盔显示器(HUD)、增强现实(AR)眼镜,需要在倾斜的像面上实现高质量成像。

  • 超短焦投影仪: 在极短的投射距离内实现大画面,并校正梯形畸变。

  • 航空航天光学: 如离轴三反消像散(TMA)系统,在无遮拦、紧凑结构下实现大视场高成像质量。

  • 非成像光学: 如高级汽车大灯、路灯透镜,需要精确控制光强分布,形成特定照明图案(如明暗截止线)。

  • 高倍率缩微投影(光刻机照明模块): 精确控制照明均匀性和角度。

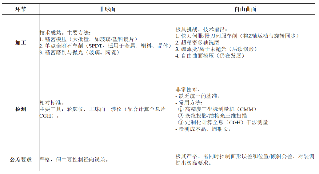
加工与检测难度

好了,重点来了,这两种面型的加工和检测难度如何?
且看下面表格:

这两种面型该如何选用?

作为光学工程师,在设计中可以遵循以下思路:

  1. 优先考虑非球面

    • 如果你的系统是旋转对称或接近同轴,主要问题是球差、场曲。

    • 追求低成本、大批量生产(如消费电子)。

    • 加工和检测资源有限。

  2. 必须使用自由曲面

    • 当系统存在严重的非对称像差(离轴视场像散、彗差、畸变),且用非球面和倾斜/偏心已无法有效校正。

    • 系统有极端的外形或空间约束,要求光学元件必须“扭曲”以适应特定包络(如AR眼镜光波导的耦合元件)。

    • 照明设计中需要生成复杂、非对称的光斑图案。

    • 性能要求压倒一切,且具备相应的加工、检测和装调预算与能力

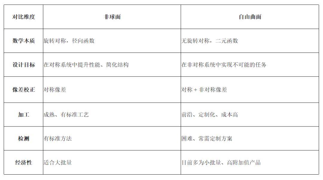
说了这么多,总结一下,下面是它们的核心区别一览表:
总的来说,两者并非取代关系,而是互补。
当前一个明显趋势是 “自由曲面化” ,即随着制造技术的进步,自由曲面正从高端军用/航天领域,逐步向民用消费电子(如AR/VR、车载光学)渗透。
同时,混合设计(系统中同时包含非球面和自由曲面)也成为解决复杂光学问题的常用策略。

发表评论

您的邮箱地址不会被公开。 必填项已用 * 标注