全面认识MOS管,一篇文章就够了

  • 前言
  • 一、场效应管和MOS管
  • 二、MOS管分类
  • 三、MOS管原理
    • 3.1 MOS管的制造
    • 3.2 MOS管命名由来
    • 3.3 MOS管图标由来
    • 3.4 MOS管原理简析
    • 3.5 MOS管输出特性曲线
    • 3.6 MOS管转移特性曲线
    • 为什么介绍MOS管的文章都以NMOS举例?
  • 四、MOS管特点
  • 五、MOS管参数
    • MOS管的导通条件
    • MOS管的寄生电容
    • 米勒电容
    • 为什么常在MOS管GS并联电阻?
    • 为什么要在MOS管G级串联电阻?
  • 六、MOS管的封装
  • 七、MOS管判别
  • 八、MOS管应用

 

前言

虽然我把MOS管归结为基础知识一大类,但是迟迟没有更新,正好最近博客专栏《电路小课堂》分享总结的一些电路还比较受欢迎,而其中 MOS 管都是关键元器件,那么正好借此机会来好好的理一理 MOS管。

既然要说,那就给他整到位了,从原理到应用一网打尽。

开局一张图(内容用心写!):

一、场效应管和MOS管

什么是MOS管?

这种基本的名词解释还是得用官方的话语说明一下:

MOS,是MOSFET的缩写。MOSFET 金属-氧化物半导体场效应晶体管,简称金氧半场效晶体管(Metal-Oxide-Semiconductor Field-Effect Transistor, MOSFET)。 一般是金属(metal)—氧化物(oxide)—半导体(semiconductor)场效应晶体管,或者称是金属—绝缘体(insulator)—半导体。

记住 MOS管有 三个引脚名称:G:gate 栅极;S:source 源极;D:drain 漏极。

我们经常提到场效应管,MOS管是什么关系呢?

MOS管属于场效应管。

 

什么是场效应管?

场效应晶体管(Field Effect Transistor缩写(FET))简称场效应管。它是利用控制输入回路的电场效应来控制输出回路电流的一种半导体器件。由于它仅靠半导体中的多数载流子导电,又称单极型晶体管。

场效应管属于电压控制型半导体器件。具有输入电阻高、噪声小、功耗低、动态范围大、易于集成、没有二次击穿现象、安全工作区域宽等优点。

场效应管主要有两种类型:

1、结型场效应管(junction FET—JFET)(不是本文讨论范围)。

2、金属 – 氧化物半导体场效应管(metal-oxide semiconductor FET,简称MOS-FET)(本文的主角)。

 

二、MOS管分类

按沟道分类,场效应管分为PMOS管(P沟道型)和NMOS(N沟道型)管。

按材料分类,可以分为分为耗尽型和增强型:

增强型管:栅极-源极电压 Vgs 为零时漏极电流也为零; 耗尽型管:栅极-源极电压 Vgs 为零时漏极电流不为零。

其实归纳一下,就 4种类型的MOS管:

 

增强型 PMOS,增强型 NMOS,耗尽型 PMOS,耗尽型 NMOS。

在实际应用中,以 增强型NMOS 和 增强型PMOS 为主。所以通常提到NMOS和PMOS指的就是这两种。 结合下图与上面的内容也能解释为什么实际应用以增强型为主,主要还是电压为0的时候,D极和S极能否导通的问题

 

下图列出了四种MOS管的比较:

三、MOS管原理

本文MOS管的原理说明以 增强型NMOS 为例。

 

了解MOS管的工作原理,能够让我们能更好的运用MOS管,而不是死记怎么用。

为了理解 MOS管的基本原理,首先要知道更基础的 N 型半导体 和  P 型半导体

N 型半导体

N 型半导体也称为电子型半导体。N型半导体即自由电子浓度远大于空穴浓度的杂质半导体。P型半导体

P型半导体又称空穴型半导体,是以带正电的空穴导电为主的半导体。在P型半导体中,空穴为多子,自由电子为少子,主要靠空穴导电。掺入的杂质越多,多子(空穴)的浓度就越高。

 

3.1 MOS管的制造

MOS管是怎么制造的

以P型半导体为衬底,在一个 低掺杂容度 的 P 型半导体上,通过扩散技术做出来2块 高掺杂容度 的 N 型半导体,引出去分别作为 源级(S)漏极(D)。 P型衬底在 MOS管内部是和 源级(S)相连。 在P型衬底和两个N型半导体 之间加一层 二氧化硅(SiO₂)绝缘膜,然后通过多晶硅引出引脚组成栅极(G)

组成结构如下图(增强型N沟道为例):

在这里插入图片描述

3.2 MOS管命名由来

我们前面说过MOS管全名为:金属 (Metal)—氧化物 (Oxide)—半导体 (Semiconductor)场效应晶体管,为什么会叫这个名字,我们通过上面的组成结构用图来说明:

3.3 MOS管图标由来

在前言部分我们就给出了MOS管的电路图标,那么我们还是通过MOS管 组成结构来说明:

3.4 MOS管原理简析

 

MOS管结构原理图解:Vgs电压的强弱决定了反型层的厚薄!

 

而反型层的厚薄决定了MOS管内阻的大小!

 

内阻的大小决定了D和S之间经过电流的大小!

 

3.5 MOS管输出特性曲线

对于N沟道增强型的MOS管,当Vgs >Vgs(th)时,MOS就会开始导通,如果在 D 极和 S 极之间加上一定的电压,就会有电流Id产生。 在一定的Vds下,D极电流 Id 的大小是与 G极电压Vgs有关的。 我们先来看一下MOS管的输出特性曲线,MOS管的输出特性可以分为三个区:夹断区(截止区)、恒流区、可变电阻区。VGS < VGS(th)时,MOS管处于夹断区(截止区):

 

夹断区在输出特性最下面靠近横坐标的部分,表示MOS管不能导电,处在截止状态。电流ID为0,管子不工作。

VGS≥VGS(th),且VDS>VGS-VGS(th),MOS管进入恒流区:

 

恒流区在输出特性曲线中间的位置,电流ID基本不随VDS变化,ID的大小主要决定于电压VGS,所以叫做恒流区,也叫饱和区,当MOS用来做放大电路时就是工作在恒流区(饱和区)。 注:MOS管输出特性的恒流区(饱和区),相当于三极管的放大区。

VGS>VGS(th) ,且VDS < VGS – VGS(th),MOS管进入可变电阻区:

 

可变电阻区在输出特性的最左边,Id随着Vds的增加而上升,两者基本上是线性关系,所以可以看作是一个线性电阻,当VGS不同电阻的阻值就会不同,所以在该区MOS管相当就是一个由VGS控制的可变电阻。

击穿区:

 

随着VDS增大,PN结承受太大的反向电压而被击穿。

3.6 MOS管转移特性曲线

根据MOS管的输出特性曲线,可取得到相应的转移特性曲线。反应了 MOS管的特性,通过 Vgs的电压来控制 ID(导通电流), 压控流型器件!

 

为什么介绍MOS管的文章都以NMOS举例?

 

说白了就是NMOS相对 PMOS 来说:简单点。

 

这个简单点,包括生产难度,实现成本,实现方式等等。对于人类发展而言,肯定是从某个事物简单的的部分开始深入研究发展,教学也是相同的道理,从某个简单部分开始更能够让人入门了解一个事物,然后再步步深入。

究其根本原因,简单概括如下:

我们通过原理分析可以得知,NMOS 是电子的移动,PMOS那就是空穴的移动,空穴的迁移率比电子低,尺寸与电压相等的条件下,PMOS的跨导小于 NMOS,形成空穴沟道比电子沟道更难。

PMOS的阈值电压教NMOS高,因此需要更高的驱动电压,充放电时间长,开关速度更低。

PMOS的导通电阻大,发热大,相对NMOS来说不易通过大电流。

所以导致现在的格局:NMOS价格便宜,厂商多,型号多。PMOS价格贵,厂商少,型号少。(相对而言,其实MOS管发展到现在,普通的应用 PMOS 和 NMOS 都有大量可方便选择的型号)

四、MOS管特点

1、输入阻抗非常高,因为MOS管栅极有绝缘膜氧化物,甚至可达上亿欧姆,所以他的输入几乎不取电流,可以用作电子开关。

2、导通电阻低,可以做到几个毫欧的电阻,极低的传导损耗,。

3、开关速度快,开关损耗低,特别适应PWM输出模式。

4、在电路设计上的灵活性大,栅偏压可正可负可零,三极管只能在正向偏置下工作,电子管只能在负偏压下工作;

4、低功耗、性能稳定、抗辐射能力强,制造成本低廉与使用面积较小、高整合度。

5、极强的大电流处理能力,可以方便地用作恒流源。

所以现在芯片内部集成的几乎都是MOS管。

 

6、MOS管栅极很容易被静电击穿,栅极输入阻抗大,感应电荷很难释放,高压很容易击穿绝缘层,造成损坏。

前面的几点也可以说是MOS管的优点。最后一点容易击穿也是相对来说的,现在的mos管没有那么容易被击穿,不少都有二极管保护,在大多数CMOS器件内部已经增加了IO口保护。

用手直接接触CMOS器件管脚不是好习惯。

 

曾经使用使用过一个运放:TI 的 TLV70433,CMOS器件,因为焊接没注意防护静电,那结局真的是一言难尽。

五、MOS管参数

MOS管的参数在每一个MOS管的手册上面都有说明,比如:这里推荐一篇博文,文内对每个参数有详细的解释:

MOS管参数详解

对于实际项目应用,主要关注下面几个参数,其他参数可以自己根据需求你查看手册。

1、VGS(th)(开启电压)

 

当外加栅极控制电压 VGS 超过 VGS(th) 时,漏区和源区的表面反型层形成了连接的沟道。

应用中,常将漏极短接条件下 ID 等于 1 毫安时的栅极电压称为开启电压。此参数一般会随结温度的上升而有所降低。

MOS管的导通条件

MOS管的开关条件:

N沟道:导通时 Vg> Vs,Vgs> Vgs(th)时导通;

P沟道:导通时 Vg< Vs,Vgs< Vgs(th)时导通。

MOS管导通条件:|Vgs| > |Vgs(th)|

 

2、VGS(最大栅源电压)

 

栅极能够承受的最大电压,栅极是MOS管最薄弱的地方,设计的时候得注意一下,加载栅极的电压不能超过这个最大电压。

3、RDS(on)(漏源电阻)

 

导通时漏源间的最大阻抗,它决定了MOSFET导通时的消耗功率。这个值要尽可能的小,因为一旦阻值偏大,就会使得功耗变大。

MOS管 导通后都有导通电阻存在,这样电流就会在这个电阻上消耗能量,这部分消耗的能量叫做导通损耗。选择导通电阻小的MOS管会减小导通损耗。

现在的小功率MOS管导通电阻一般在几十毫欧左右,几毫欧的也有。

4、ID(导通电流)

 

最大漏源电流。是指场效应管正常工作时,漏源间所允许通过的最大电流。 场效应管的工作电流不应超过 ID 。

一般实际应用作为开关用需要考虑到末端负载的功耗,判断是否会超过 ID。

5、VDSS(漏源击穿电压)

 

漏源击穿电压是指栅源电压VGS 为 0 时,场效应管正常工作所能承受的最大漏源电压。

击穿后会使得 ID 剧增。

这是一项极限参数,加在场效应管上的工作电压必须小于 V(BR)DSS 。

6、gfs(跨导)

 

是指漏极输出电流的变化量与栅源电压变化量之比,

是表征MOS管放大能力的一个重要参数,是栅源电压对漏极电流控制能力大小的量度。

过小会导致 MOS 管关断速度降低,过大会导致关断速度过快, EMI特性差。

7、充电参数

 

栅极充电信息:因为MOS管的都有寄生电容,其被大多数制造厂商分成输入电容,输出电容以及反馈电容。

输入电容值只给出一个大概的驱动电路所需的充电说明,而栅极充电信息更为有用,它表明为达到一个特定的栅源电压栅极所必须充的电量。

MOS管的寄生电容

 

寄生电容是指电感,电阻,芯片引脚等在高频情况下表现出来的电容特性。

实际上,一个电阻等效于一个电容,一个电感,一个电阻的串联,低频情况下表现不明显,而高频情况下,等效值会增大。

MOS管用于控制大电流通断,经常被要求数十K乃至数M的开关频率,在这种用途中,栅极信号具有交流特征,频率越高,交流成分越大,寄生电容就能通过交流电流的形式通过电流,形成栅极电流。消耗的电能、产生的热量不可忽视。

加在 G 极的弱驱动信号瞬间变为高电平,但是为了“灌满”寄生电容需要时间,就会产生上升沿变缓,影响开关频率。

在MOS管的规格书中,有这么几个电容参数:

对于这几个电容参数,看下图所示:

一般从单片机普通应用来说,我们对这个开关要求没那么高,如果不是特殊应用场合可以不用深究。

但是不能忽略寄生电容,所以在我们的MOS使用时候,就会在GS级加上一个电阻,用来释放寄生电容的电流。

 

米勒电容

这三个等效电容是构成串并联组合关系,它们并不是独立的,而是相互影响,其中一个关键电容就是米勒电容Cgd。这个电容不是恒定的,它随着栅极和漏极间电压变化而迅速变化,同时会影响栅极和源极电容的充电。

额外说明一下,三极管也有米勒电容和米勒效应,但是相对来说MOS管的米勒电容会比三极管的大很多(具体原因由于工艺问题和MOS管特性问题,阻抗大 —> 电流小 —> 充电时间长 —> 等效电容大)。

 

米勒效应会严重增加MOS的开通损耗,因为它延长了MOS的开通时间,同时会降低MOS的开关速度。但因为MOS管的制造工艺,一定会产生Cgd,也就是米勒电容一定会存在,所以米勒效应不能避免,只有采用适当的方法减缓。

一般有四种方法:

①选择合适的门极驱动电阻RG

②在 G 和 S 之间增加电容

③采用负压驱动

④门极有源钳位

如果想具体了解的朋友,详细说明请参考这篇博文:米勒电容和米勒效应

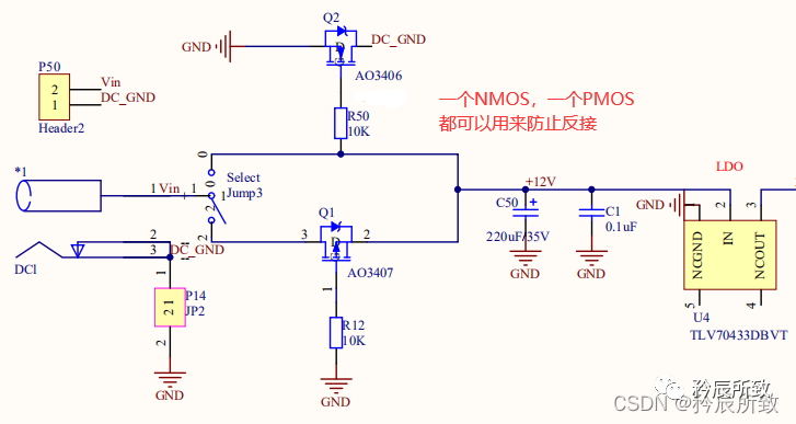
为什么常在MOS管GS并联电阻?

 

借用我实际使用的一个电路:

其中 R1,就是我们现在说的GS间的并联电阻,上文说到过,电阻的作用是用来释放寄生电容的电流。

那么原因我们来分析一下,还是要借用一下上面的图:总结一下:

1、起到防ESD静电的作用,避免处在一个高阻态。这个电阻可以把它当作是一个泄放电阻,避免MOS管误动作,从而 损坏MOS管的栅GS极;

 

2、提供固定偏置,在前级电路开路时,这个的电阻可以保证MOS有效的关断(理由:G极开路,当电压加在DS端时候,会对Cgd充电,导致G极电压升高,不能有效关断)

GS端电阻阻值选择:

 

建议是一般取5K至数10K左右,太大影响 MOS 管的关断速度。 太小驱动电流会增大,驱动功率增大。但是在有些地方大一点也无所谓,比如电源防反接等不需要频繁开关的场合(上面示例图)。

为什么要在MOS管G级串联电阻?

 

还是在上面的示例图,R2,就是G级的串联电阻。这个电阻有什么作用呢?

串联电阻还是因为寄生电容!在G级 串联一个电阻,与 Ciss(Ciss = Cgd+Cgs)形成一个RC充放电电路,可以减小瞬间电流值, 不至于损毁MOS管的驱动芯片。

 

网上还有一种说法是:抑制振荡

MOS管接入电路,也会有引线产生的寄生电感的存在,与寄生电容一起,形成LC振荡电路。对于开关方波波形,是有很多频率成分存在的,那么很可能与谐振频率相同或者相近,形成串联谐振电路。

串联一个电阻,可以减小振荡电路的Q值,是振荡快速衰减,不至于引起电路故障。

G级电阻阻值选择:

 

一般不建议太大,网上建议百欧以内,会减缓MOS管的开启与通断时间,增加损耗,但是在有些地方大一点也无所谓,比如电源防反接等不需要频繁开关的场合(上面示例图)。

最后说明一下上面这两个问题,具体情况要具体分析,电阻的选择不是绝对的,比如上面示例我实际使用的电路,我 GS 的并联电阻使用了1M,G级串联的电阻使用了10K,对于我的防反接电路来说,也是正常的,大一点还能降低点电量工作时候的功耗。

 

虽然不能给出绝对的参考,但是我们分析了电阻大小对电路的影响,所以根据自己使用的场合才能最终确定自己合适的阻值。

 

六、MOS管的封装

不同的封装形式,MOS管对应的极限电流、电压和散热效果都会不一样,这里根据博主使用过的和一些常见的做一些介绍。

1、SOT-23

一般单片机方案中最常用的封装,适于几A电流、60V及以下电压环境中采用。

比如:AO3401 ,BSS84

2、SOT-223

也是单片机方案中最常用的封装,一般也是几A电流、60V及以下电压环境。

比如:IRFL9014TRPBF, ZXMP6A17GTA

3、TO-252

是目前主流封装之一,电流可以到70A,电压100V以内(电压与电流成反比,电流越大,电压越小)。

比如:SM4286T9RL

在这里插入图片描述

4、TO-220/220F

这两种封装样式的MOS管外观差不多,可以互换使用,不过TO-220背部有散热片,其散热效果比TO-220F要好些,价格相对也要贵些。这两个封装产品适于中压大电流120A以下、高压大电流20A以下的场合应用。

比如: IRF4905PBF,NCE6050A

另外还有一些其他的封装:TO-263,TO-3P/247,TO-251,TO-92,SOP-8,就不一一介绍了。

主要在单片机系统领域,其他的封装用得不太多,博主确实也没用过。

七、MOS管判别

以下图封装的MOS管为例说明,除了SOT-23 封装,只要是这种类型3脚的封装,

那么他的G、D、S一定是按照下图所示的方向定义的(有错误请指出):

重要:如果用测量之前将MOS的3个极短接,泄放MOS管内部电荷,确保MOS截止!!!

 

判别是NMOS 还是 PMOS 以及MOS管好坏。

将万用表调至二极管档,将红表笔接在MOS的S极,黑表笔接在D极, 如果这时候万用表显示0.4V~0.9V(二极管特性,不同MOS管有一定差异)电压值,说明这很可能是一个 NMOS;如果没有读数,说明这很可能是一个PMOS,

为什么说很可能是,因为得考虑到一种情况,MOS管D和S已经击穿损坏或者是寄生二极管开路损坏。

所以只需要将上面的红黑表笔返回来再测试一遍,如果情况相反,那么就能够判断是 NMOS 还是PMOS。

如果上面操作万用表都显示一定的电压值,代表MOS管D和S已经击穿损坏。

 

如果上面操作万用表都显示1,代表MOS管寄生二极管开路损坏。

 

将万用表调至蜂鸣器档或者电阻档,将红表笔接在MOS的G极,黑表笔接在S极,蜂鸣器不会响,GS阻抗比较大,代表GS没有击穿损坏。

另外说明:网上确实有文章使用万用表判断一个MOS管的G,S,D级,可这里我在实际工作中,确实真没有用到过,但并不表示我认为没有用。如果今后真实遇到,我会来更新此部分。

八、MOS管应用

前面也提到过,现在芯片内部集成的几乎都是MOS管。可见MOS管现在在电子产品的地位,

MOS管产品可广泛的应用于电源,通讯,汽车电子,节能灯,家电等产品。

具体比如:开关电源应用,恒流源,MOS管可应用于放大,阻抗变换,可变电阻等。

MOS管的应用 是基于 MOS管的特点优势来决定的。

我这里大话不说,针对自己的行业单领域,总结了几个比较实际的应用场合:

1、作开关管用

 

可参考博主电路小课堂的几篇博文:

分享一款实用的太阳能充电电路(室内光照可用)

聊聊电源自动切换电路(常用自动切换电路总结)

2、防反接用

 

相对于二极管来说,MOS管还是有很大的优势,我下一篇电路小课堂会更新防反接电路。电路小课堂已经更新:

结合实际聊聊防反接电路(防反接电路总结)

3、作电平转换用

 

电路小课堂会更新电平转换电路。

结合实际聊聊电平转换电路(常用电平转换电路总结)

4、弥勒平台用于缓启电路

 

请稍等……

当然正如本节开头所说,MOS管的应用非常的广,这里的列举只是针对单片机系统领域的小型电子产品应用而言。 如果以后有机会接触到其他应用,博主回来更新说明!!!

 

最后,需要特别推荐一下 郭天祥老师的MOS管系列视频,可以搜索 郭天祥-MOS管在网上找到。

发表评论

您的邮箱地址不会被公开。 必填项已用 * 标注