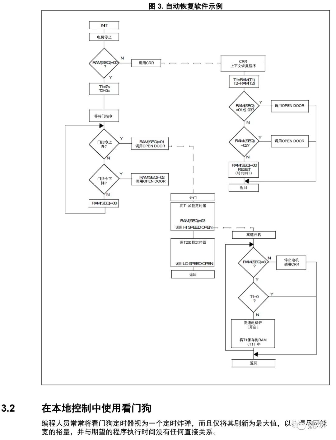
提高微控制器 EMC 性能的软件技术

EMC问题,不仅仅是硬件和结构的问题,软件也是可以有所作为的。下面这篇来自于ST的文章,就充分说明了软件技术在EMC方面的重要性。

作者:南峰说

HWRD

发表评论

您的邮箱地址不会被公开。 必填项已用 * 标注