MOSFET栅极驱动电路

MOSFET 作为电子电路中广泛应用的电压型控制器件,凭借其卓越的性能特性在诸多领域占据重要地位。它不仅具备开关速度快、高频工作性能优异的特点,还拥有输入阻抗高、运行噪声小、所需驱动功率低的优势,同时具备较宽的动态范围和安全工作区域(SOA)。

值得注意的是,在 MOSFET 的整体结构中,栅极是相对薄弱的环节。这一部位对电路设计的合理性有着较高要求,若在设计过程中未能充分考虑栅极的电气特性与保护需求,比如驱动电路参数配置不当、过压保护措施缺失等,很容易导致栅极损坏,进而引发整个 MOSFET 器件失效,严重时甚至会波及整个电子系统,造成系统瘫痪。因此,在设计 MOSFET 的电路设计中,栅极的保护与优化设计尤为关键。

 

MOSFET栅极电路常见的作用有以下几点

1)去除电路耦合进去的噪音,提高系统的可靠性;

2)加速MOSFET的导通,降低导通损耗;

3)加速MOSFET的关断,降低关断损耗

4)降低MOSFET DI/DT,保护MOSFET同时抑制EMI干扰;

5)保护栅极,防止异常高压条件下栅极击穿

6)增加驱动能力,在较小的信号下,可以驱动MOSFET。

以上是常见的栅极电路的作用。也欢迎大家把自己想到的也补充进来,大家一起讨论。

 

首先说一下电源IC直接驱动,下图是我们最常用的直接驱动方式,在这类方式中,我们由于驱动电路未做过多处理,因此我们进行PCB LAYOUT时要尽量进行优化。如缩短IC至MOSFET的栅极走线长度,增加走线宽度,尽量将Ra放置在离MOSFET栅极较近的位置,从而达到减少寄生电感,消除噪音的目的。

 

直接驱动

首先说一下电源IC直接驱动,下图是我们最常用的直接驱动方式,在这类方式中,我们由于驱动电路未做过多处理,因此我们进行PCB LAYOUT时要尽量进行优化。如缩短IC至MOSFET的栅极走线长度,增加走线宽度,尽量将Ra放置在离MOSFET栅极较近的位置从而达到减少寄生电感,消除噪音的目的。

 

当然另一个问题我们得考虑,那就是PWM CONTROLLER的驱动能力,当MOSFET较大时,IC驱动能力较小时,会出现驱动过慢,开关损耗过大甚至不能驱动的问题,这点我们在设计时需要注意。

 

推挽驱动

当电源IC驱动能力不足时,可用推挽驱动(图腾柱)。

这种驱动电路好处是提升驱动电流,迅速完成对于栅极输入电容电荷的充电过程。

这种提升驱动能力的方式,既能够延长导通时间,又可以加快关断速度,同时对控制毛刺和功率损耗也有一定成效。当然,在进行LAYOUT时,我们要尽可能将这两个管子放在离MOSFET栅极较近的地方。这样做的额外好处是能减少寄生电感,增强电路的抗干扰能力

 

增加MOSFET的关断速度

如果我们单单要增加MOSFET的关断速度,那么我们可以采用下面的方式来进行

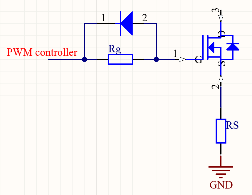
关断电流比较大时,能使MOSFET输入电容放电速度更快,从而降低关断损耗。大的放电电流可以通过选择低输出阻抗的MOSFET或N沟道的负的截止的电压器件来实现,最常用的就是加加速二极管。

栅极关断时,电流在电阻上产生的压降大于二极管导通压降时,这时二极管会导通,从而将电阻进行旁路,导通后,随着电流的减小,二极管在电路中的作用越来越小,该电路作用会显著的减小MOSFET关断的延迟时间,

当然这个电路有一定的缺点,那就是栅极的电流仍然需要流过IC内部的输出驱动阻抗,这有什么办法解决呢?

 

PNP加速关断驱动电路

PNP加速关断电路是目前应用最为广泛的电路,在加速三极管的作用下,能够实现栅源瞬间短路,进而获得最短的放电时间。之所以要加入二极管,一方面是为了保护三极管基极,另一方面是为导通电流提供回路和偏置。该电路的优点是可以近似达到推拉效果,加速作用显著;缺点则是由于栅极要经过两个PN结,无法使栅极真正达到0伏。

 

满足隔离要求的驱动

变压器驱动常用于满足安全隔离要求,或是为高端浮动栅极提供驱动。该驱动方式可实现驱动控制与 MOSFET 的隔离,适用于低压及高压电路,具体可见下图。
变压器驱动,说白了就是隔离驱动。如今虽已有专门的驱动IC能够解决相关问题,不过,由于变压器驱动自身存在独特的特点,所以仍有不少人坚持使用它。图中的C1用于隔直流,避免磁芯饱和。若没有该电容,就会发生磁饱和;而与电容串联的电阻R1,其作用是防止因占空比突然变化而产生LC震荡,通过加入这个电阻可以起到缓解作用。

作者:极客头条

传播有价值的资讯

发表评论

您的邮箱地址不会被公开。 必填项已用 * 标注